一般 事務 種類
秩父ミューズパーク 照片 Facebook
1cd1c3fd69eaf60d2fef107c6ececa29cc1ddacb9b322ee454ee Jpg 1450 48 Japanese Graphic Design Japan Design Grafik Design
事务文书总结范文100 第1页 一起扣扣网
历史古代最美的七种玉佩种类 网易订阅
刚在某保险公司办事务 一大厅都是退保的 为什么 看点快报
正版律师之道新律师的必修课第二版律师实务君合律师事务所著律师入门书籍实习律师法律书籍北京大学出版社
系统的特性 Xmind Mind Mapping Software
在日本 你可以去做哪些工作
韩国留学签证申请的种类和方法 适合您的留学方案 韩国留学 专业贴心的出国留学服务机构 苗苗教育
特定非営利活動法人チーム響き 照片 Facebook
Hana No Kage Shadow Of A Flower
事務職とは 事務職の仕事内容と種類 必要スキルを徹底解説 マイナビキャリレーション
爱丽丝口罩三层一次性防尘成人无纺熔喷布口罩日本爱丽思学生口罩
National Mobilization Plan For 1942 Showa 17 Larger 51 60 Modern Japan In Archives
美国这些地方性家族报纸 凭什么能够延续百年 新闻 腾讯网
图片 11 18 11 24 19第四十七周指原莉乃相关新闻播报 指原莉乃吧 百度贴吧
关于警察厅 警视厅 Zero 和日本警察
公房买卖效力如何认定 公房转租需要什么手续 凤凰网大风号 凤凰网
村委会分居证明一般怎么开 分居证明的种类有哪些 分居关系 闵行婚姻律师
高麗郷 S 照片 Facebook
凯诺征地拆迁律师 征地补偿安置方案公告中应当包括这些内容 知乎
香港转机和入境问答 美国信用卡指南
Wiki Investment
企业应该从哪些方面进行重点风险防控 知乎
最新美国护照怎么申请中国签证攻略大全 北美省钱快报攻略
常见问题 中华人民共和国驻美利坚合众国大使馆
办理公证须知
Qlc45lipe7 44m
化学领域发明的种类及范畴 一 无锡盛阳专利商标事务所
以案释法 雇凶杀人转包案 6涉案人为何被判无罪 手机网易网
Mm模块 Batch 批次管理1 网易订阅
关于签证 知乎
美国大使馆签证系统崩溃 签证及护照签发遭延误
民用建筑空调冷负荷的估算指标 完整版文档下载 皮匠网3mbang Com
18春北理工 应用文写作 在线作业 3 Docx 新时代文库 教育资源网www Xsdwk Com
おもろ社会保険労務士事務所 照片 Facebook
Http Pdf Dfcfw Com Pdf H2 An 01 Pdf
正版律师之道新律师的必修课第二版律师实务君合律师事务所著律师入门书籍实习律师法律书籍北京大学出版社
Ppt 第4 章数据挖掘的数据仓库与olap 技术powerpoint Presentation Id
美国绿卡 绿卡种类 申请方式 年绿卡全解析 Green Card Legal
一般事務とは 一般事務の仕事内容 給料事情 メリット デメリットまで徹底解説 マイナビキャリレーション
宿舍vs图书馆 看点快报
商标注册申请书如何填写 商标申请书的格式要求 鱼爪网
Www Ctbto Org Fileadmin User Upload Pdf Annual Report 18 Chinese 11 Ctbto Ar 18 Cn Pdf
公司印章的种类图 第1页 一起扣扣网
在北京办完房产抵押登记只要一小时 公证处有偿代办方便首都百姓 手机网易网
工作机会 联合国
17年商标注册申请书格式要求
税法二考纲变化令人意外 这章或将成为考试重点 知乎
羽咋市商工会 照片 Facebook
历史古代最美的七种玉佩种类 网易订阅
Jhrmu F9ipwuqm
Start From Scratch Seiji Sawai S First Textbook Merchpunk
Future Tech Hub 照片 Facebook
吉備国際大学charme岡山高梁 照片 Facebook
秋天就扦插 绣球花 遇土就生根 阳台放不下 春天开成花园 房产 山东律师网 山东律师事务所 山东知名律师
公司印章的种类图 第1页 一起扣扣网
June Shobo Neo Co Ltd A Search Site Where You Can Find High Quality Cemeteries Has Appeared Japan News
歡迎光臨 工程顧問服務業資訊網 94年度一般經營概況調查資訊
注册表样表错误示例常见问题解答 常州人才热线
动漫行业资讯 小姐姐的味道 偶像大师灰姑娘女孩 与日清联动 看点快报
新竹縣ing 行動服務台走入人群 竹東櫻花 路燈認養現正招募中 做公益 行善積德 積極參與公共事務 Facebook
倪萍被网友造谣移民美国 却被法院驳回请求 原因令粉丝难以接受
Amazon Com Yunjudo Abacon Pack 23 Digit U 23e Solo Bumpersk Red Office Products
Ppt 化工廠工程控制的原則powerpoint Presentation Free Download Id
服装英语和品质术语 百度文库
事務職とは 事務職の仕事内容と種類 必要スキルを徹底解説 マイナビキャリレーション
2
工作机会 联合国
办理公证须知
公司印章的种类图 第1页 一起扣扣网
2
技术分享 Apache Trafodion事务和分析一体化引擎的挑战 Gaokeke的博客 Csdn博客
一般事務ってどんな仕事 やりがいやメリット デメリットが知りたい マイナビパートtimes
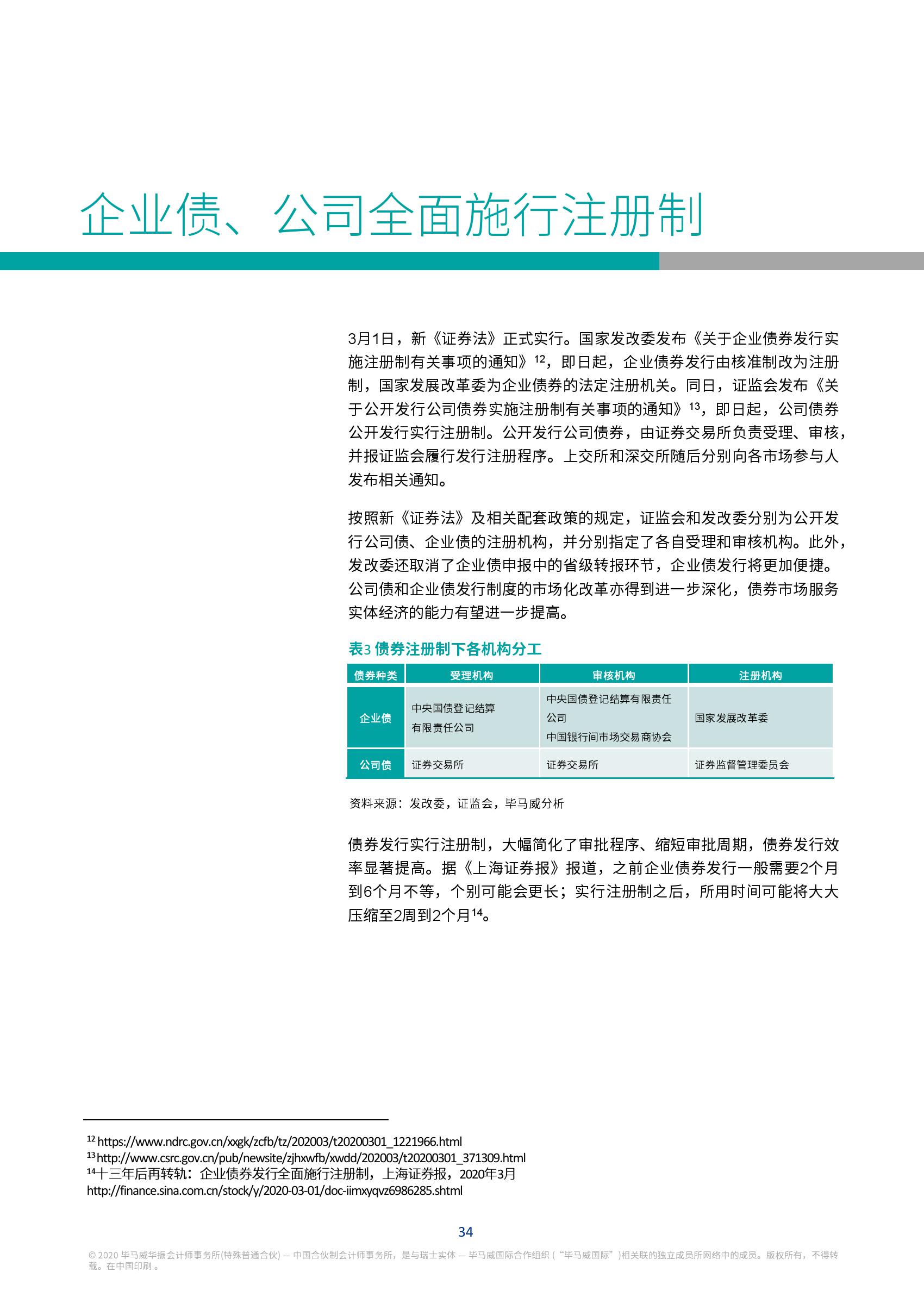
毕马威 年第二季度中国经济观察报告 手机新浪网
你会成为下一个 胜利事件 中被捕中国留学生的 艾娜 吗 兼职
Sign Near The South End Katsushika Bashi Bridge Tokyo Image Images Emporis
Adv247 Taiping Investment Fund Notice To Unitholders 平投資基金太平大中華新動力股票基金 本基金 基金單位持有人通告
13款笔记本电脑pk 这款2万多的携带不便 性价比一般
Cucu Lures Competitors Revenue And Employees Owler Company Profile
Aidea Tmip Competitors Revenue And Employees Owler Company Profile
高并发库存秒杀场景 阿里巴巴数据库是这样应对的 知乎
Innodb中的事务隔离级别和锁的关系 美团技术团队
一定要分辨好真假鸭血 别被猪血骗了
正版律师之道新律师的必修课第二版律师实务君合律师事务所著律师入门书籍实习律师法律书籍北京大学出版社
微博
秒懂innodb的锁 菜刚ryugou的博客
税务登记的概念与种类 本港台开奖现场直播开奖结果 香港九龙官方网现场直播开奘结 手机开奖结果现场网 Www Wap666 Net
临时住宿登记表证据收集上海通润律师事务所
小茶犊阿里山高山茶手採金萱茶150g 善融商务个人商城仅售69 00元 价格实惠 品质保证 乌龙茶 铁观音
Addtadtvjhzelm
香港公司经营过程中哪些可以不用计入算税额度中 知乎
玉鼎法律事務所
披露 清朝皇室女性结婚时有多少嫁妆 历史挖掘网
财务每月重点工作流程 第9项很多人都忽略了 会计
公司印章的种类图 第1页 一起扣扣网
第11回長時間透析研究会 照片 Facebook
2
南通律师事务所
审计报告种类及作用详解


