個人情報 誓約書
特定個人情報の取扱いに関する誓約書 マイナンバー制度のポイント
Www To Kousya Or Jp Keiyaku Kakushuyosiki Pdf P Seiyakusho Pdf
契約書の書き方 秘密保持誓約書 入社時
Kaigo Jigyoi Sha No Tameno Kojin Joi Hoi Hogo Gaidobukku Shigeyuki Takamuro Koi Ji Takushima Amazon Com Books
Http Www Jinjigate Jp Files User Format Syanai 009 Pdf
従業員の守秘義務に関する誓約書 Pdf 一般社団法人 健康評価施設査定機構
株式会社 ΟΟ商事 代表取締役社長 ΟООΟ 殿 誓約書.
個人情報 誓約書. ⑶ 他の役員・従業員の個人情報及びプライバシーに関する情報 ⑷ 会社の公式. 私は、貴社において業務に従事するに当たり、以下の事項を遵守することを誓約いたします。 記 (社内規程の遵守) 貴社の個人情報管理規程及び営業秘密管理規程等の社内規程を遵守いたします。 (秘密保持). 個人情報保護に関する誓約書 株式会社 a 代表取締役 様 私は、在職中および退職後も継続して、下記事項を遵守することを約束いたします。 記 1 貴社の就業規則、個人情報管理規程、情報管理規程、そのほかの諸規定を含む法令を遵守いたします。.
機密情報保持誓約書甲 住所:〒000-0000商号: 株式会社代表 一郎乙 住所:〒000-0000氏名: 二郎私、乙は、貴社に就業するにあたり、下記機密情報保持の規程に同意し、遵守す. 機密および個人情報の守秘に関する誓約書(sample) 個人情報などを扱う会社は、必要な社員と「守秘義務誓約書」を取り交わすようにします。 機密および個人情報の守秘に関する誓約書(sample) 私、 は. 誓約書(訪問介護) 訪問介護の誓約書モデルです。 カスタマイズしてご利用ください。 介護保険最新情報Vol.69-訪問介護 介護保険最新情報Vol.69-訪問介護に関するQ&Aになります。.
情報発信を行うにあたって、次のとおり誓約します。 1 私は、本誓約書、及び、貴社就業規則、ガイドラインその他の会社規程、業務命令を遵守しま. 個人情報保護に関する誓約書 ( 事業者名(法人名)を記入) ( 代表者の職 および氏名を記入 ) 殿. 誓約書 13 誓約事項の確認 • 日付 :申請する日の日付をご記入ください。 • 住所 :申請者(あなた)の本人確認書類に記載の住所をご記入ください。 • 名称 :申請補助シートに記入する屋号(雅号)をご記入ください。屋号.
平成 年 月 日 退職後の情報の取扱いに関する誓約書 殿 社員番号 社員氏名 この度、私は貴社を退職いたしますが、貴社の機密情報および個人情報に関して、以下の事項を遵守することを誓約い. 個人情報の取扱いに関するモデル契約書 (平成 19年 5月) ※本モデル契約書についての逐条解説は jisa平成18年度報告書「個人情報保護モデル契約と解説」 に収録しています。 本モデル契約書及びその関連文書の使用について. 機密保持および個人情報保護に関する誓約書 殿 社員番号 社員氏名 この度、私は貴社の業務を遂行するにあたり、以下の事項を遵守することを誓約いたします。 (機密保持の誓約) 第1条 私は、業務に関連する法令および貴社の諸規程を遵守し、業務上.
1. 個人情報安全管理の誓約 業務を遂行するにあたり、個人情報の保護に関する法律、同関連法規、及び個人情 報保護に関する藤田学園の諸規程を遵守し、患者の個人情報を含む全ての個人情報を. 秘密保持に関する誓約書(退職時) 株式会社 代表取締役 殿 私は 年 月 日付けにて貴社を退職致しますが、貴社営業秘密情報に関して、以下の事項を遵守することを誓約いたします。 第1条(秘密保持の確認). 記 (1) ボランティアスタッフとして、職員と協力してともに誠実に活動します。 (2) 履歴書その他、提出した書類の記載事項に相違ありません。 (3) 活動上、知り得た個人情報や、貴会の機密事項等については、取扱いに.
実習・研修に関する誓約書 名古屋大学医学部附属病院長 殿 私は、下記の事項を固く遵守し履行することを誓約いたします。 記 1.貴院の個人情報保護方針及び個人情報保護に関する規程・規則等を遵守し、個人情報保護の確保に努 めます。. 個人情報等に関する誓約書 株式会社 代表取締役 殿 私は、以下の事項を遵守することを誓約いたします。 第1条(個人情報取扱規程等の遵守) 1 私は、会社の個人情報取扱規程及び特定個人情報取扱規程を遵守します。. び全ての個人情報等について守秘を誓約します。 記 1.個人情報保護に関する法令並びに貴府、研修受入団体及び研修講師の指示等に従い、 情報の取扱方法を厳守し、個人情報等の保護を徹底して行います。 2.個人情報等について、不正に使用し又は第三者に漏えいすることは絶対にしません。.
個人情報の取扱いに関する誓約書 年 月 日 学校法人日本社会事業大学 殿 氏 名 印 私は個人情報の取扱いに関し、以下のとおり誓約いたします。 1 業務上知り得た個人情報を漏えいし、又は不正な目的に使用することは、 絶対ありません。. 1 私は、次に示される情報(以下「秘密情報」という)が、貴社の重要な機密情報であることを認識し、漏洩しないように万全の注意を払います。 また、秘密情報を私物端末に保存しないことを誓約します。 (1)顧客または貴社従業員の個人情報. し、個人情報を取り扱う場合に遵守すべき事項並びに横浜市 個人情報の保護に関する条例その他個人情報の保護に関す る法令等に基づく罰則の内容及び民事上の責任についての 研修を実施しましたので、別紙個人情報保護に関する誓約書.
個人情報保護・秘密保持に関する誓約書 株式会社 代表取締役 殿 私は、貴社において業務に従事するにあたり、下記の事項を遵守することを誓 約いたします。 記 第1条(秘密保持義務). に譲渡し、その権利が私に帰属する旨の主張はいたしません。 4 貴社の秘密情報および個人情報を、貴社の業務命令がないかぎり、複製または複写、および貴社の施設外への持ち出しはいたしません、また、貴社の業務.
保密承诺书精选范文 法律界
Http Www Osakacity Hp Or Jp Byouin File E5 80 8b E4 Ba Ba E6 85 E5 A0 B1 81 Ab E9 96 81 99 8b E8 93 E7 B4 84 E6 9b B8 3 Pdf
事務取扱担当者誓約書サンプル案 事務取扱担当者誓約書サンプル案 業務資料ダウンロード 月刊総務オンライン
日本高端工作签证 内定书上面工资都是税前工资吗 松诚国际 微信公众号文章阅读 Wemp
Www Daylight Law Jp Wp Content Uploads 15 08 F3a0b2138d3db3dee2e3ddd6476acb Pdf
契約書の書き方 個人情報保護に関する誓約書
2
誓約書 介護 福祉の文具マーケット キャプス
Http Www Uo Jimu Com P 1527 Documents E9 80 80 E8 81 E5 Be 8c 81 Ae E6 85 E5 A0 B1 81 Ae E5 8f 96 E6 B1 81 84 81 Ab E9 96 81 99 8b E8 93 E7 B4 84 E6 9b B8 Pdf
競業避止や守秘義務を 退職者と約束する方法 人事労務の基礎知識
Chuou Shakyo Or Jp Chuou Shakyo Wp Wp Content Uploads 17 04 cc446f6d466c685f8f378dc1c3 Pdf
個人情報保護に基づく誓約書
無料で使える秘密保持契約書テンプレート一覧 ビジネス書式テンプレート 経費削減実行委員会
注視小平市護理預防義工事業實施綱要
契約書の書き方 入社誓約書 正社員
秘密保持誓約書 22 誓約書 ビジネス L活 Libreoffice活用サイト
あるptaの改正個人情報保護法への取り組み 息子の 小中 学校は脱皮中 ホワイトpta目指して
Http Uonuma Mynet Org Wp Content Uploads 06 1 E5 80 8b E4 Ba Ba E6 85 E5 A0 B1 E4 Bf 9d E8 Ad 81 Ab E9 96 81 99 8b E8 93 E7 B4 84 E6 9b B8 Pdf
Http Kohseichuo Jp Wp Content Uploads 10 06 Kojinjohho Hojin Pdf
Http Www Satoyamania Net Event 18 9 9 E7 Ac Ac7 E5 9b 9e 81 84 Ef 9e 81 93 E6 B0 B4 E9 84 E7 A0 B2 E9 81 B8 E6 8b E6 A8 E5 E4 9a 81 jpeg A6 E9 9d Jpg
誓約書 個人情報保護法対応 Wordで使える 就業規則 労務管理書式blog
守秘義務に関する誓約書のテンプレート雛形 無料イラスト素材 素材ラボ
Http Www Suwanomori Com Kojinnjouhou Pdf
介護サービスの事業所の職場の人事労務管理 労働条件の明示 従業員の採用と雇用管理 労働保険と社会保険の加入について
個人情報保護の誓約書
香柱元on Twitter 日式安全吗
2
Www8 Cao Go Jp Youth Outreach Pdf H26 B5 Pdf
退職時の秘密保持 機密保持 守秘義務の誓約書の書き方 例文 文例 書式 様式 フォーマット 雛形 ひな形 テンプレート 無料 01 ワード Word 文書 テンプレートの無料ダウンロード
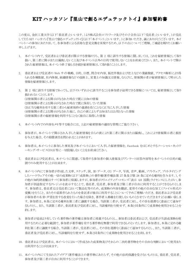
Kit ハッカソン 里山で創るエデュテックトイ 参加誓約書
Http Www Yamasa Kaiun Net Cms Wp Content Themes Yamasa Images Download Pdf Seiyakusyo Pdf
2
守りの経営術 契約書雛型や各種書式を大公開 誓約書
管理サーバが不正アクセス被害 電子誓約書締結者の情報流出 S Collection株式会社
笠岡市民生委員児童委員に対する個人情報の提供に関する要綱
2
機密保持誓約書 採用 労務 実務フォーマット集 人事 採用 労務の情報ならエン人事のミカタ
人権侵害の生活保護の誓約書 別の件も発覚 水谷修 京都府議会議員 宇治 久御山 です
参考問題 個人情報保護士認定試験
Www Huhp Hokudai Ac Jp Hotnews Files Tmp Seiyakusyo Pdf
退職時誓約書 採用 労務 実務フォーマット集 人事 採用 労務の情報ならエン人事のミカタ
誓約書の書き方 例文テンプレート ワード無料ダウンロード ビズルート
誓約書 19 上州武尊山スカイビュートレイル
荒川区個人情報保護条例施行規則
ケース別に使える 無料の誓約書テンプレート5選 Smartdocument
Http S Jutaku Com Managed Wp Content Uploads 18 03 Gt Kojinjoho Seiyaku Pdf
患者に 支払誓約書 求める 静岡の病院 未収金対策で 朝日新聞デジタル
誓約書の書き方 例文テンプレート ワード無料ダウンロード ビズルート
機密保持に関する誓約書002 入社時 テンプレートのダウンロードは 書式の王様
個人情報同意書 3 誓約書 ビジネス M活 Microsoft Office活用サイト
Www Realchampion Jp Assets Uploads 19 06 4fbd092f7a6110d97c171fce7fee0d Pdf
2
誓約書 退職時 02 テンプレート フリーbiz
個人情報取扱同意書 入社時 採用 労務 実務フォーマット集 人事 採用 労務の情報ならエン人事のミカタ
機密保持 取引実績について データ復旧 国内売上no 1 データ復旧 Com
オススメ情報 守秘義務誓約書のテンプレート 雛形 Powered By Line
Http Www Suwanomori Com Kojinnjouhou Pdf
誓約書の記入例 愛知古物商許可 Com
機密保持について テープ起こし 文字起こしならテープリライト
Http Www Kyushu Eisu Ac Jp Data 1703 Mimoto Pdf
株式会社総務部
2
機密保持に関する誓約書 入社時 専門家テンプレート Manegy マネジー
誓約書の書き方 例文 文例 書式 様式 フォーマット 雛形 ひな形 テンプレート 基本 手紙形式 ワード Word 12 Doc形式 宛名が上 文書 テンプレートの無料ダウンロード
Hospital Tottori Tottori Jp 16 Html
オススメ情報 誓約書テンプレート ひな形の無料素材 Powered By Line
機密保持について テープ起こし 文字起こしならテープリライト
誓約書 Yogaセラピーpurusha
Http Www Suwanomori Com Kojinnjouhou Pdf
うねっこ応援団への参加は 下の登録用紙と 誓約書 守秘義務関係 に記入し 小学校教頭へ届ければ完了です できましたら 保険の関係で 岡山市のボランティア登録も同時にお願いします 登録用紙 右クリックして 対象をファイルに保存して
ディーエムエスの情報セキュリティへの取組み
堀口 英利 Horiguchi Hidetoshi 念書の署名を拒否すると 小島教授は改めて 顛末書および誓約書 を送付して これに署名するように指示しました しかも このやり取りを漏えいしない という事項が盛り込まれていました 学習院大学は告発について
Kit ハッカソン 里山で創るエデュテックトイ 参加誓約書
誓約書 個人情報取扱
書式テンプレート 入社誓約書 無料書式テンプレート
秘密保持に関する誓約書 入社時 労務ドットコム
誓約書 提出書類について 交通事故と建設国保 兵庫県建設国民健康保険組合
個人情報保護に関する覚書の無料ひな形 民法改正対応書式 解説付き の無料の雛形 Knowhows ノウハウズ
2
個人情報保護について
Http Www Jinjibu Co Jp Mynumber Mynumber Seiyakusyo Pdf
自転車通勤許可申請書 兼 誓約書 労務ドットコム
Http 27 34 153 104 Topics Documents Privacy Pdf
退職時の個人情報保護法誓約書案 歯科医院経営コンサルタント パラテック
秘密保持に関する誓約書 プロジェクト参加従業員用 労務ドットコム
派遣労働者から個人情報保護の誓約書を取得することに関する議論 Itをめぐる法律問題について考える
秘密保持に関する誓約 芸能人 スポーツ選手 汐留パートナーズ税理士法人
Http Www Hiroshima Shafukukeiei Com Publics Download File Files Content Type Type019 19 Pdf
誓約書の書き方とその効力 注意点について 無料テンプレート 雛形 フォーマット サンプルのダウンロードは 書式の王様
入社時の社員の秘密保持 機密保持 守秘義務の誓約書の書き方 例文 文例 書式 様式 フォーマット 雛形 ひな形 テンプレート 無料 02 ワード Word 文書 テンプレートの無料ダウンロード
乗船名簿 誓約書 19 来客応対 内部文書 L活 Libreoffice活用サイト
誓約書の書き方とその効力 注意点について 無料テンプレート 雛形 フォーマット サンプルのダウンロードは 書式の王様
インターンシップ誓約書の目的や注意点 テンプレートとは リスク回避をしよう 人事担当者のためのミツカリ公式ブログ
仕事上の名刺は誰のもの どう扱うか 退職者が集めた 名刺 3 5 Itmedia ビジネスオンライン


